每日一鸽:作出多羽KBDB鸽王的“马提奥”

2024-05-03 06:36:20.0   (7758次)  作者:每日一鸽

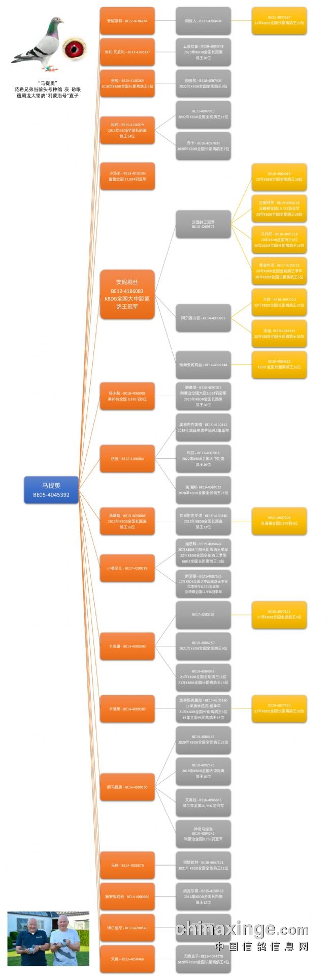
马提奥,环号BE05-4045392,砂眼灰雄,是福雷迪和雅克·范希兄弟的镇棚种鸽。它是帝卢-速霸龙传奇种鸽“利蒙治”的直子,福雷迪当年从帝卢-速霸龙清舍拍卖会引进,“利蒙治”是梦幻配对“亚伯”X“宝拉”的直子。“马提奥”的育种成绩出类拔萃,“马提奥”本身与多羽有些雌鸽配对,已经作育了众多全国鸽王:

KBDB全国大中距离鸽王冠军 -“安妮莉丝”
KBDB全国全能鸽王亚军 - “迪恩科”
KBDB全国大中距离鸽王季军 - “新明星”
KBDB全国长距离鸽王季军 - “迪恩科”
KBDB全国全能鸽王季军 - “黄金布泽”(Golden Buzzer)
KBDB全国长距离鸽王5位-  “黄金布泽”
KBDB全国大中距离鸽王6位 - “517/21”
KBDB全国长距离鸽王6位- “330/17”
KBDB全国长距离鸽王6位 - “黄金飞狐”(Goldfoxie)
KBDB全国全能鸽王8位- “218/18”
KBDB全国大中距离鸽王10位 - “美丽玛蒂”(Beauty Maty)
KBDB全国长距离鸽王12位 - “维瓦帝”(Vivaldi)
KBDB全国长距离鸽王13位 - “克里斯蒂亚诺”(Christiano)
KBDB全国长距离鸽王14位  -“超频号”(Chopin)
KBDB全国长距离鸽王14位 - “310/18”
KBDB全国长距离鸽王15位 - “330/17”
KBDB全国全能鸽王15位 - “226/18”

“马提奥”的2羽子代“肖邦”(Chopin)和“小香奈儿”(Chanelleke),还有直孙“双面鸽王冠军”(Double First National Ace),目前都是范希鸽舍最重要的种鸽。

“肖邦”

雄鸽“肖邦”(Chopin BE15-4130079)获得2016年KBDB全国长距离鸽王14位。它以利蒙治全国6946羽16位和贾纳克3904羽36位取得这项鸽王头衔。

同时,它作为种鸽作育子代获得KBDB全国长距离鸽王7位,还取得如下顶级成绩:

利蒙治 3085羽亚军
爱库恩 1000羽冠军
亚精顿 4986羽10位
赛迈斯 945 羽5位
图勒   725 羽4位
亚精顿 4572羽27位
波治   6113羽38位
波治   4302羽27位

“肖邦”出自“马提奥”X“香奈儿1号”(Chanel Nr 1),为希尔凡.佛海斯特朗顿(Sylvain Verhestraeten)获得查特路全国12071羽冠军。

“小香奈儿”

如同“肖邦”一样,“小香奈儿”(Chanelleke BE17-4200286)出自配对“马提奥”X“香奈儿1号”。她本身获得:

查特鲁 4708 羽14位
威尔森 3854 羽26位
图勒   5326 羽49位
奥尔良 3826 羽39位

作为一羽种鸽,它的表现甚至更加出色,子代获得:

2020年KBDB全国长距离鸽王季军
2020年KBDB全国全能鸽王季军
2022年KBDB全国大中距离鸽王季军
2022年KBDB全国长距离鸽王19位

“双面鸽王冠军”,环号BE15-4269578砂眼灰,名如其鸽,确实是2羽全国鸽王的子代。

父亲“奇迹鸽王”获得2013年KBDB全国长距离鸽王冠军。它出自“黄金索”(Goldfrapp)和顶级种雌“莫嘉娜”,我们在前面提到过,“莫嘉娜”是波治冠军“冠军马提奥”的祖母。

母亲“安妮莉丝”获得2013年KBDB全国大中距离鸽王冠军。它出自绝对的超级配对“马提奥”X“莫嘉娜”。因此我们在“双面鸽王冠军”的父系和母系都看到了“莫嘉娜”!

“双面鸽王冠军”(Double First National Ace)X“森妮克”(Sennek),它们作育了:

2022年KBDB全国大中距离鸽王6位
2020年KBDB全国全能鸽王8位

“双面鸽王冠军”作育子代获得:

2020年KBDB全国全能鸽王季军
2020年KBDB全国长距离鸽王5位
2020年KBDB全国全能鸽王17位
2020年KBDB全国全能鸽王27位

在2023年,福雷迪和雅克·范希兄弟以“冠军马提奥”(Primus Mattheo)和“特殊的一个”(Special One)包揽波治I全国赛成鸽和一岁鸽冠军。

“冠军马提奥”(Primus Mattheo),环号BE21-4007333,获得2023年波治I国家赛39408羽总冠军、成鸽组21075羽冠军。此外,它还获得苏雅克国家赛4637羽季军、威尔森全省6489羽8位、图利3322羽8位。 

父亲“马提霍拉”(Mattihola BE15-4130242)是“马提奥”众多优秀育种直子之一。“马提霍拉”的母亲是超级育种雌鸽“莫嘉娜”(Morgane)。她作育子代“奇迹鸽王”(Miracle Ace)获得2023年KBDB全国长距离鸽王冠军,直女“安妮莉丝”(Annelise)获得2013年KBDB全国大中距离鸽王冠军。

母亲“普利瓦”(Pliva BE18-4097260)是一羽优秀种鸽,作育子代获得2021年KBDB全国全能鸽王4位和2021年KBDB全国长距离鸽王6位。“普利瓦”出自配对“燧石号”(Flinstone)X“吉曼妮”(Germaine)。

“特殊的一个”(Special One),环号BE22-4137224,获得2023年波治I国家赛18729羽一岁鸽冠军。

这羽冠军的父亲“奥林匹克马提奥”(Olympic Mattheo BE18-4097385)是“马提奥”和“奥林匹克美惜”(Olympic Mercy)的直子,“奥林匹克美惜”获得2019年波兹南奥林匹克B类代表鸽亚军。

“特殊的一个”的母亲“沙南”(Chanan BE20-4027147)出自佛海斯特朗顿的“毕加索”(Picasso)和“狂野之心”(Wild Heart),她为佛海斯特朗顿兄弟获得威尔森全国11574羽冠军,也是“新福雷迪”的直孙女。

马提奥
福雷迪和雅克·范希兄弟
“小香奈儿”
“双面鸽王冠军”
“冠军马提奥”
“特殊的一个”
马提奥的育种成绩图

文章来源于网络