“突降怪风”首关丢鸽超八成 公棚取消本届赛事

2023-12-13 07:46:30.0   (5961次)  作者:haha666

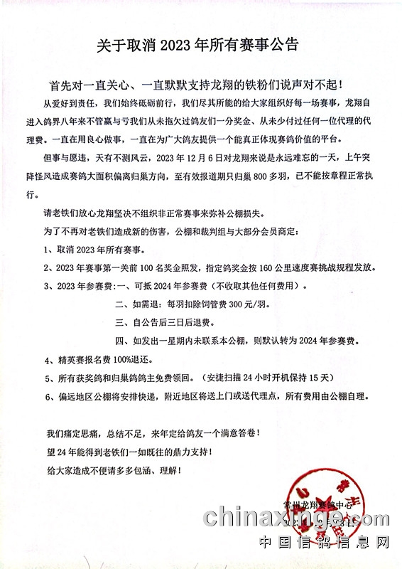
12月8日,江苏常州龙翔赛鸽中心发布一则“关于取消2023年所有赛事”的公告,公告表示,在12月6日的比赛中,上午突降怪风造成赛鸽大面积偏离归巢方向,至有效报到期只归巢800多羽赛鸽,已不能按章程正常执行。

为了不再对鸽友们造成新的伤害,公棚决定:

1、取消2023年所有赛事。

2、2023年赛事第一关前100名奖金照发,指定鸽奖金按160公里速度赛挑战规程发放。

3、2023年参赛费:

一、可抵2024年参赛费(不收取其他任何费用)。

二、如需退:每手羽扣除饲管费300元/羽。

三、自公告后三日后退费。

四、如发出一星期内未联系本公棚,则默认转为2024年参赛费。

4、精英赛报名费100%退还。

5、所有获奖鸽和归巢鸽鸽主免费领回。(安捷扫描24小时开机保持15天)

6、偏远地区公棚将安排快递,附近地区将送上门或送代理点,所有费用由公棚自理。

据公棚公布的数据,常州龙翔今年收鸽超8600羽,突破历史收鸽纪录。经过十一站训放后存棚6700多羽赛鸽。于11月18日打响90公里收费站,上笼6694羽归来5773羽,归巢率86.24%。12月6日举办第一关160公里比赛,上笼5735羽赛鸽,归巢873羽,归巢率15.22%。第一关比赛成绩>>

2023年是常州龙翔第八届鸽王赛,原规程设置160公里速度赛、260公里热身赛、360公里预赛和500公里决赛。决赛录取1400名,奖励冠军30万元、亚军20万元、季军10万元、4-10名各3万元、11-100名各1.2万元、101-600名各1万元、幸运奖601-1000名各8000元、回馈奖1001-1400名各2200元。


文章来源于网络