机场通知改赛线 俱乐部:取消明年春赛

2023-11-18 10:12:08.0   (9134次)  作者:Ht998

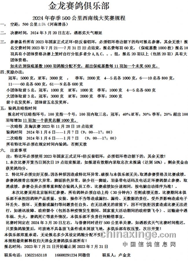
近日,天津金龙赛鸽俱乐部发布一则通知,因武清机场10月24日下达文件通知,2024年所有武清区域内俱乐部必须改放东北线,所以俱乐部取消2024年春季西南线,给大家办理退费。

根据金龙俱乐部发布的规程,2024年春季特比环原定西南线,空距大约500公里,司放河南滑县。据今年8月份公布的收鸽数据,有七百多羽赛鸽报名参加2024年春季特比环。

详细公告如下:

2024年春季特比环规程

文章来源于网络