足环不在协会购买 奖金不能全额发放

2023-04-09 09:56:34.0   (5666次)  作者:JT秋叶临风

宝鸡不大 创造神话

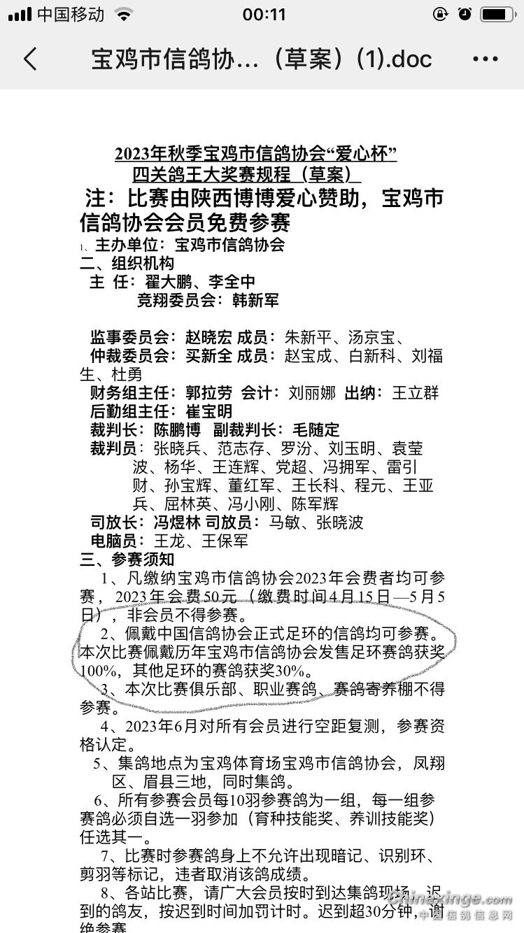
宝鸡市信鸽协会于2023年3月27日发布了2023年秋赛章程,如图。

对此,作为一个普通信鸽爱好者就很难理解了,对此有一下几问:

1、既然是中鸽协发布的统一环,为什么不在宝鸡市鸽会购买,奖金就不能全额发放;

2、23年足环已于22年底开始发售,为什么在发售开始不做规定,等到好多鸽友鸽子已经出窝一大批了,才在发布章程中规定必须在市鸽会购足环才能全额领奖,其他渠道的不能全额领奖;

3、那现阶段宝鸡鸽友已经出窝并佩戴了其他正规渠道或代售点购买的26足环鸽子怎么处理?(杀了可惜,不杀参赛万一获奖无法全额领取,毕竟协会竟翔还是爱好者居多)

希望地方协会做决定时还是要接地气,多思量,为鸽友提供便利,只有这样才会有更多爱好信鸽运动者参与进来……


文章来源于网络