一则公告取消7000枚足环参赛资格

2023-02-10 10:19:26.0   (5723次)  作者:津冀鸽赛

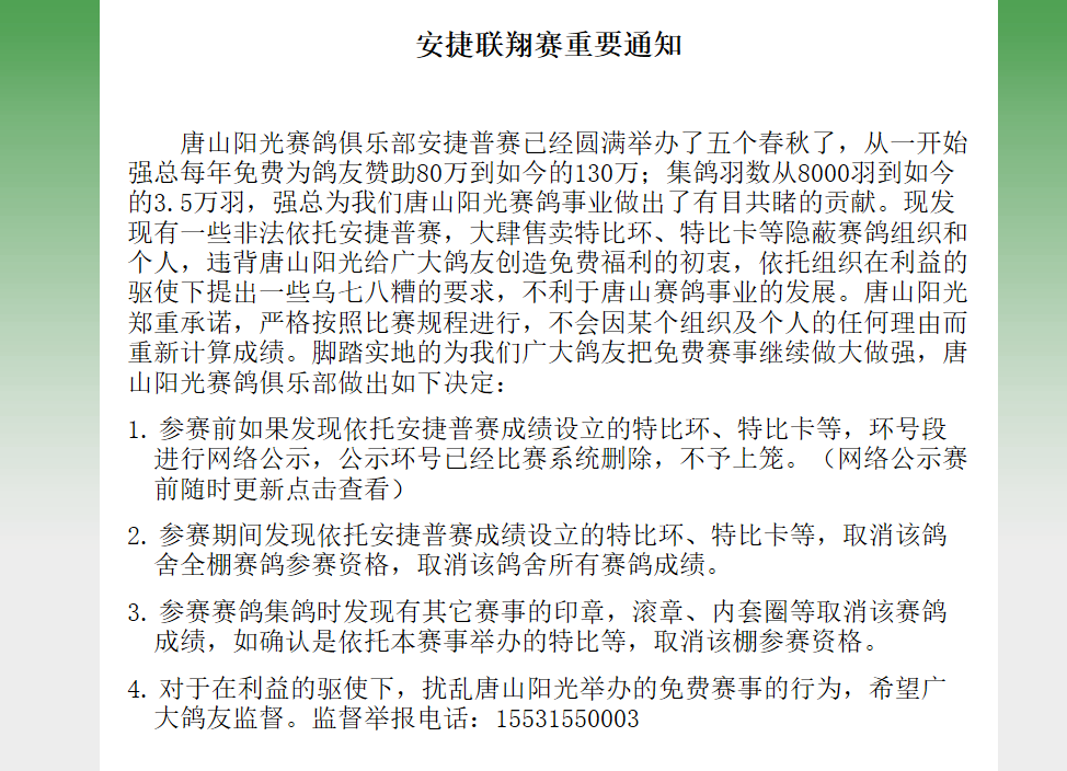
一则公告,取消了近7000枚足环参赛资格!怎么回事?

这是河北唐山市免费春秋五关鸽王赛的一则重要通知,这项赛事已经举办了5年,是由唐山阳光俱乐部赞助、鸽友免费参赛的安捷普赛,集鸽羽数从最初的8000羽到2022年的3.5万羽,赛事非常火爆。

现在发现有一些非法依托安捷普赛,大肆售卖特比环、特比卡等隐蔽赛鸽组织和个人,违背唐山阳光给广大鸽友创造免费福利的初衷。为了维护安捷免费赛事的竞赛环境,唐山阳光赛鸽俱乐部决定取消已发现的依托安捷普赛成绩设立的特比环、特比卡等,并将足环号段进行网络公示,有将近7000枚足环,涉及超百位参赛会员,点击查看。

此后,如在比赛期间发现此类情况,将取消赛鸽参赛资格,取消该鸽舍所有赛鸽成绩。详细公告如下:

2022年秋季五关测试赛3.5万羽放飞瞬间

文章来源于网络